产品中心
强化督查 | 生态环境部9月8日发现汾渭平原涉气环境问题77个
文章出处:和帆环境 浏览: 发布日期:2019-07-28
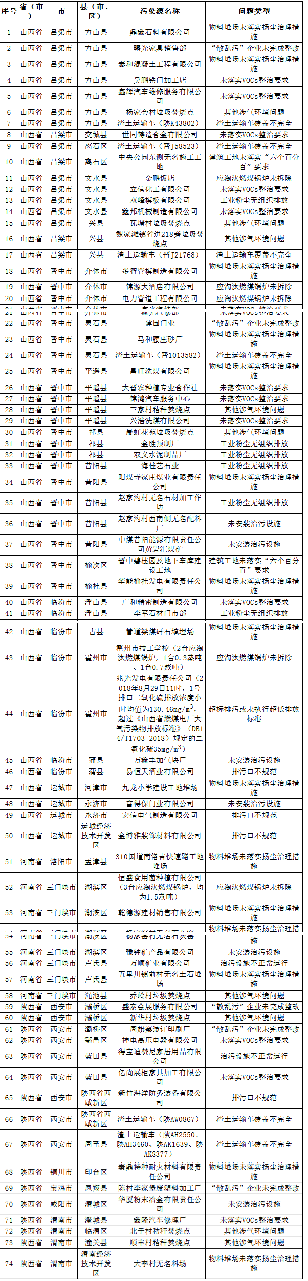
从生态环境部处获悉,9月8日,90个督查组对汾渭平原的91个县(市、区)进行督查,发现涉气环境问题77个。
一、发现涉气“散乱污”企业5家。
二、发现8台应淘汰燃煤锅炉未拆除。
三、工业企业未安装大气污染防治设施问题6个。
四、工业企业不正常运行大气污染防治设施问题2个。
五、VOCs整治不到位问题13个。
六、工业粉尘无组织排放问题6个。
七、建筑工地扬尘管理问题8个。
八、物料堆场未落实扬尘治理措施问题15个。
九、超标排污问题1个。
十、排污口设置不规范问题4个。
十一、其他涉气环境问题9个。

